ADVANTECH CO., LTD.
PCM-4825L
Device Type | Single board computer |
Processor | AM DX5 |
Processor Speed | 133MHz |
Chip Set | VIA VT82C496G |
Video Chip Set | Chips and Technology |
Maximum Onboard Memory | 32MB (EDO supported) |
Maximum Video Memory | 1MB |
Cache | None |
BIOS | Award |
Dimensions | 145mm x 102mm |
I/O Options | Floppy drive interface, IDE interface, parallel port, PS/2 mouse port, serial ports (2), VGA port, IR connector, PC/104 connectors (2) |

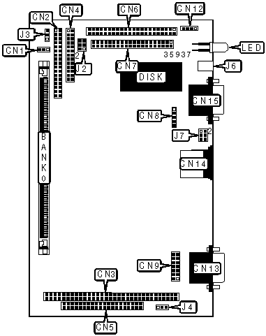
CONNECTIONS | |||
Purpose | Location | Purpose | Location |
Power connector | CN1 | Serial port 2 | CN9 |
Floppy drive interface | CN2 | Power connector | CN12 |
PC/104 connector | CN3 | Serial port 1 | CN13 |
Parallel port | CN4 | PS/2 mouse port | CN14 |
PC/104 connector | CN5 | VGA port | CN15 |
Flat panel connector | CN6 | Reset switch | J6 |
IDE interface | CN7 | LED | LED |
IR connector | CN8 | ||
USER CONFIGURABLE SETTINGS | |||
Function | Label | Position | |
» | LCD voltage select 5v | J3 | Pins 2 & 3 closed |
LCD voltage select 3.3v | J3 | Pins 1 & 2 closed | |
» | CMOS memory normal operation | J4 | Pins 2 & 3 closed |
CMOS memory clear | J4 | Pins 1 & 2 closed | |
SIMM CONFIGURATION | |
Size | Bank 0 |
1MB | (1) 256K x 36 |
2MB | (1) 512K x 36 |
4MB | (1) 1M x 36 |
8MB | (1) 2M x 36 |
16MB | (1) 4M x 36 |
32MB | (1) 8M x 36 |
Note: Board accepts EDO memory. | |
VIDEO MEMORY CONFIGURATION |
Note: The location of the video memory is unidentified. |
SERIAL PORT 2 SELECTION | ||
Setting | J7 | |
| » | RS-232 | Pins 1 & 2 closed |
RS-422 | Pins 3 & 4 closed | |
RS-485 | Pins 5 & 6 closed | |
DISK ADDRESS SELECTION | ||||
Address | J2/pins 1 & 2 | J2/pins 3 & 4 | J2/pins 5 & 6 | |
C800 | Closed | Closed | Closed | |
CC00 | Closed | Closed | Open | |
| » | D000 | Closed | Open | Closed |
D400 | Closed | Open | Open | |
D800 | Open | Closed | Closed | |
DC00 | Open | Closed | Open | |
E000 | Open | Open | Closed | |
Disabled | Open | Open | Open | |